Forgot your charger at home and want to charge a camera battery without a charger? We talk about just that and get into the details to help you make the most out of your dead battery.
In the past, we used to have non-rechargeable batteries and since they would always be replaced after dying, forgetting to charge overnight was a non-issue. Consider this scenario- you are going to your best mate’s wedding, you pick up your camera to shoot the precious event, and 10 minutes in, realize that you’re out of charge!
It’s not a fun thing to happen to any of us, so what can you do if you find yourself in a similar situation? Let’s find out!
How To Charge Camera Battery Without A Charger?
Batteries are one of the most important parts of a modern camera- second only to lenses. But sometimes, we still find ourselves without a charger – it’s not much of a daily occurrence but it happens to the best of us!
If you’ve forgotten to bring your charger on a trip or have a damaged charger, you can follow these steps to charge your camera battery!
Rub The Battery On your Palms
Rubbing the battery doesn’t recharge the battery and merely heats up the cell. The increase in temperature improves conductivity allowing you to use the battery for just a while longer.
- Take the battery out of your digital camera
- Hold the battery inside your hands and rub for roughly a minute or two
- Place the battery inside your camera – it should work for a little while.
You might be tempted to put the battery inside an oven for several minutes hoping to get more use out of it. We strongly advise against it as this can cause dangerous explosions.
Use the USB port

- On most modern cameras, you can use the USB port for charging as well. We recommend checking the charging voltage and current for the batteries first.
- Take a look at the camera port and figure out what type of cable it needs.
- Most cameras support micro-USB cables and fast charging or SYNC camera cables.
- Just hook up the camera to an AC adapter or your car USB port with a compatible cable and charge for 2 – 3 hours.
- If you use your camera often, it can be worthwhile to invest in a decent power bank. You can use the power bank to charge your camera and other devices like your smartphone and fitness band.
- Another option could be to have the power bank attached to your camera rig so you don’t have to worry about the batteries running out too soon. I’ve tried this many times and it always saves me from having to take the batteries out and charge them for hours before being able to shoot again.
Improvising With A DC Power Supply

If you have some experience working with circuits or a breadboard, you can try making your own stable DC voltage supply unit out of any batteries you may have laying around.
- Figure out what voltage batteries you have. If you’ve got AA or AAA batteries, they’re usually 1.5V. You will need three of them in series to get a voltage of 4.5V, or six of them if you want 9V.
- Make sure your camera battery is rechargeable. This isn’t a problem with most newer camera models but you’ll still want to check just to be safe.
- Take a look at the charging requirements for the camera battery and note down what Voltage and Current are optimum for charging them. You can find this information in the datasheet.
- Once you know about the input voltage and amperage, connect a simple circuit with the power supply you’ve got and a resistor of appropriate resistance value. You can use Ohm’s formula to calculate required resistance: Required resistance = (Voltage (of the power supply) – Voltage(of your camera battery))/ Current flowing through the circuit.
- Hook up a battery protection circuit to your above design. This is to prevent your camera battery from overcharging, short circuits, and overcurrent conditions.
Charging With A Higher Voltage Battery
If your battery is dead and you are going to replace it anyway, you can also try jumpstarting your dead battery with a healthy battery. You can also do this if you want some charge in your batteries in an emergency.
First, make sure to do this in an open area- batteries can explode and give off fumes, so always wear safety gear before putting yourself in danger. With that out of the way, connect the positive terminal of your dead battery to the positive of your car battery (12V) with a jumper wire and do the same for the negative terminals. This should charge your battery for a while.
If you want to try this with a phone battery, make sure you can actually access the connection points on your battery.
- Carefully remove the battery from your phone. This is much easier on older phones and you may need to pry open the case on newer smartphones. You’re out of luck if you have an iPhone.
- Measure the voltage on your phone battery. You will need something higher than 3.7V if you want to be able to charge another battery.
- Connect the positive terminal of your phone battery to that of your camera with a jumper wire. Do the same for the negative terminals.
- Use a multimeter to check if the voltage in your camera battery is increasing.
- Once you think the battery has sufficiently charged, remove the jumper wires and use it in a camera.
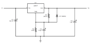
Making A DIY battery charger
This isn’t for everybody but if you’re determined to make your own charger and have the necessary equipment, you can make your own battery charger from scratch.
- Get the components- you will need a voltage regulating IC like LM317 to maintain steady charging voltage, a current limiter IC like TL431 to prevent passing high current, a battery protection circuit to protect the battery from short circuits and overcharging, and appropriate connectors.

- If you don’t have a DC power source, you will also need a rectifier circuit to convert the AC in your home to DC that can be used to charge your camera batteries.
- You can hook up these components in a breadboard or pick up some examples from the internet.

I wouldn’t advise you to build your charger as it’s dangerous and probably more expensive than getting a new charger. If you still think a charging circuit could be a fun project, make sure to look up the battery datasheet before trying anything with it.
How Long Does It Take To Fully Charge Camera Batteries?
How long it takes to fully charge your camera batteries depends on a lot of factors but generally speaking, it shouldn’t take more than 2 – 3 hours. Newer models that support rapid charging may get charged quicker but even older models won’t take 6 or 7 hours to charge fully.
The LC-E4N, for example, can fully charge a battery pack (consisting of two battery packs) in about two hours.
As batteries get older, they take roughly the same amount of time as a new one would but the older ones last far less than a new one would. Their capacity is decreased after many cycles of charging and discharging, so if your camera battery seems to never hold a charge, it might be time for you to get a replacement.
How To Take Care Of Battery Health?
- One way to make sure your battery stays in good health is to avoid overcharging. If you don’t know how long the battery needs to be plugged in to be charged fully, just take it out in about 2 hours.
- The reactions inside Lithium-ion batteries depend on temperatures, so if you are using it in cold conditions, it can also affect the battery’s health. As a general rule, always warm up your batteries first if the change in temperature is drastic.
- Also, you should be careful about using fast-charging adapters for charging camera batteries. This can lead to overheating and decrease battery life.
- Though you can charge the camera battery in a number of ways, it’s always a good idea to charge with the included camera charger as it can help prolong battery life.
- If you know you’re not going to use the camera for a while, take the batteries out. This can help prevent any damage to the battery and the camera (in case of battery leaks).
- Check for firmware updates. Most camera manufacturers provide firmware updates and sometimes, this can help get improve battery efficiency.
Frequently Asked Questions
Can I use a different battery to power up my camera if the camera battery died?
If the battery you’re trying to use sends comparable voltage at the same ampere ratings, you can make it work. But most devices have very specific voltage requirements and you can easily damage the electric components if you don’t know what you’re doing.
Can I charge A camera battery with a phone charger?
If your camera battery works with the output voltage from your phone charger, you can use it for charging the battery without any issues. Still, it’s a good idea to only use the camera charger as using third-party charging devices can cause battery health issues.
Can I Charge A Camera Battery With A Power Bank?
If the battery on your camera is a rechargeable one and the camera has a compatible cable port, you can use your power bank to charge the battery. Keep in mind that you need to check if the voltage ratings are compatible and whether the camera battery does charge as efficiently as with the original charger.
Final Thoughts
It’s not a good idea to try connecting your camera battery terminals to AA batteries as this could be dangerous. But if you’re in a pinch and just need your camera to work for a couple of minutes more, charging your camera batteries without a charger could be worth giving a shot.
I always carry extra batteries just in case I might need them and I make sure to charge them fully before keeping them in my bag. This can help make sure that you don’t miss out on amazing shots.
You really shouldn’t tinker with electronics unless you know exactly what you are doing. I also recommend always keeping your charger in your bag and not falling into the habit of forgetting to charge your batteries!






